济南品茶spa论坛入口,上海外卖品茶工作室51一品茶楼论坛 ,滁州龙凤茶楼论坛地址,楼凤阁栖凤楼论坛春风阁(全国信息)
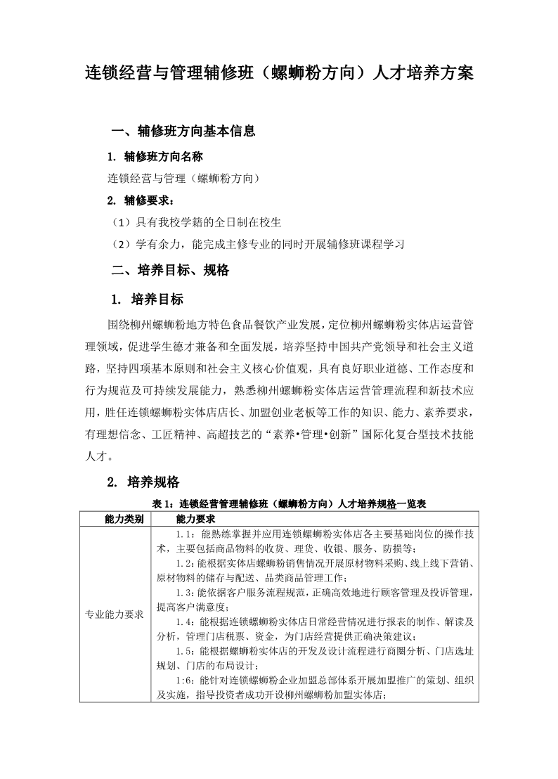
连锁经营与管理(螺蛳粉方向)
来源:
发布时间:2020-10-27 11:40:04
浏览次数:
次
【字体:
小
大
】