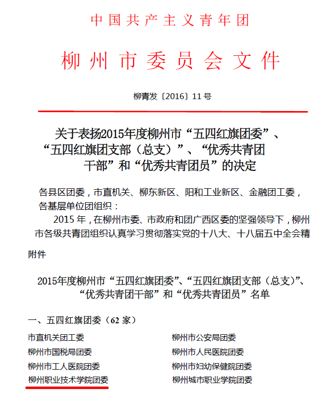
喜讯:我院共青团一批集体和个人获柳州市表彰
新闻网消息(通讯员/团委 周虹)5月3日,柳州市各界青年代表齐聚市委会议中心参加柳州市纪念五四运动97周年暨各界青年座谈会。学院团委书记王慧及我院部分优秀青年代表参加了此次会议。在今年的“五四”评比活动中,我院团委开拓创新,再创佳绩,再获柳州市2015年度“五四”红旗团委,一批先进个人荣获团区委、团市委各级个人荣誉。
会上,我院机电工程系团总支、财经与物流管理系团总支、汽车工程系团总支、艺术设计系团总支以及电子信息工程系团总支等共5个团总支获得柳州市“五四”红旗团总支荣誉称号;汽车工程系青年教师孟祥磊同志荣获柳州市“青年岗位能手”称号;由学院推荐的王慧、张晖宇、韦益良、曾静等5位同志荣获柳州市优秀团干,来自各系基层团组织的8名团员荣获柳州市优秀团员称号。
2015年,我院共有共青团员7695人,共青团队伍结构合理,工作扎实有效。勤勉踏实,勇于创新的柳职青年,在“爱国、进步、民主、科学”的五四精神的号召下,热情而又充满活力在各自的岗位上扎实进取、团结奋进。在此次市级五四评比中获得表彰的先进组织和先进个人,为我院广大青年学子树立了榜样,将激励更多青年大学生刻苦学习、更新知识、提高技能、增强本领,为学院的发展和个人的自我完善不断努力,必将进一步促进我院广大团员青年更加积极主动地学习先进典型,团结奋进,迎难而上,积极投身校园文明的建设当中。

我院团委荣获2015年度柳州市五四红旗团委

我院优秀青年团干代表参加柳州市纪念五四运动97周年暨各界青年座谈会

汽车工程系青年教师孟祥磊同志荣获柳州市“青年岗位能手”称号


桂公网安备 45020302000070号


用户登录